俊采刑辩案例 | 范某涉嫌帮助信息网络犯罪活动罪 律师辩护检察院给予不起诉的决定
发布时间:2026-01-14 浏览量:22
2024年7月,河北省的范女士(化名)因涉嫌诈骗罪被重庆市公安局刑事拘留。经调查,范女士通过抖音平台与上家取得联系,以兼职客服的名义参与诈骗环节,为诈骗分子提供电话转接服务,致使被害人遭受49万余元的损失。案件移送审查起诉后,范女士的家属委托重庆俊采律师事务所刑事辩护团队的资深律师担任其辩护人。律师接受委托后,迅速会见了当事人范女士,详细了解案情,并成功为其申请取保候审。最终,在检察院阶段,承办律师的辩护意见被采纳,检察院对范女士作出不予起诉的决定。
一、案例回顾
范女士于2024年7月参与诈骗链条,通过QQ群转接电话,冒充抖音客服诱导被害人添加诈骗分子QQ,间接导致被害人资金被骗。在此过程中,范女士虽参与其中,但个人实际获利尚未取得。同年7月下旬,范女士主动前往当地公安分局投案。随后,因涉嫌诈骗罪,范女士被公安机关依法刑事拘留。2025年2月,该案件已被移送至检察机关进入审查起诉阶段。
二、律师观点
俊采律所接受范女士家属的委托后,迅速安排律师前往看守所会见范女士,详细了解案件情况,并立即着手为其办理取保候审。随后,承办律师全面查阅案卷材料,系统梳理并整理证据链,深入剖析案件,发现该案存在几大办案难点:
1.范女士与上游诈骗分子无直接共谋,但客观上为诈骗提供帮助;
2.主观明知程度存疑,需证明其是否意识到行为违法性;
3.涉案金额达49万余元,属“数额巨大”范畴,量刑风险高。
针对上述难点,承办律师围绕案件事实和法律规定,提出范女士的行为更符合《中华人民共和国刑法》第二百八十七条之二规定的帮助信息网络犯罪活动罪,而非诈骗罪共犯,并给出了具体辩护意见:
范女士仅按照上家指令提供客服服务,并未参与诈骗活动的具体策划与分工,其作用相对有限;主观上,范女士对诈骗行为缺乏明确认知,仅是出于追求兼职收入的目的而参与,并未意识到行为的严重性;客观上,范女士并未直接获取诈骗所得的分成,仅领取了固定报酬,未从诈骗活动中直接获利。
在量刑情节方面,承办律师也进行了细致的分析与论证:
范女士具有自首情节,其主动投案并如实供述了自己的行为,符合《中华人民共和国刑法》第六十七条规定的从宽条件;案发后,范女士积极退赔了1.5万元,有效减少了被害人的损失,表现出悔罪态度;范女士无前科记录,属于初犯偶犯,主观恶性较小;在共同犯罪中,范女士仅起辅助作用,依法应从轻、减轻处罚。
此外,承办律师对证据链进行了细致分析,指出当前证据仅能证实范女士提供了电话转接服务,但不足以证明其明知所涉资金为诈骗所得,因此指控诈骗罪的证据尚未达到充分、确凿的程度。
三、办案结果
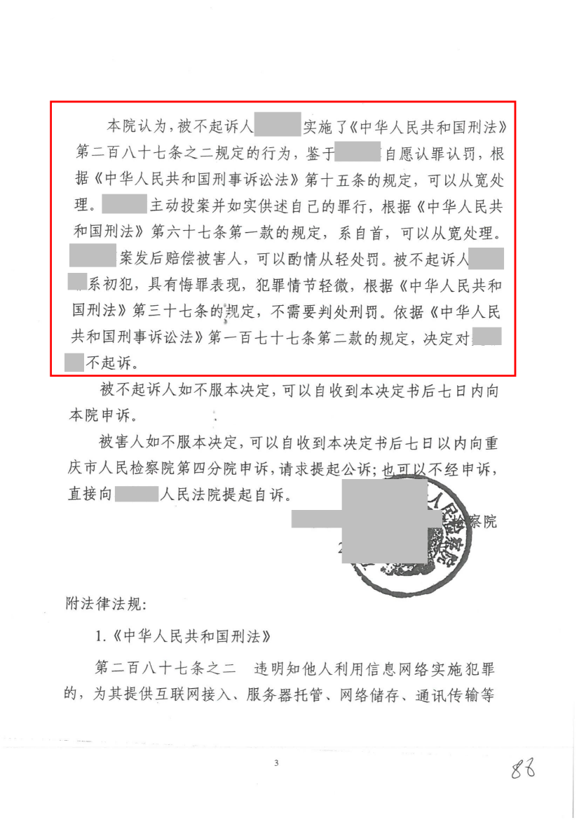
2025年9月,重庆市人民检察院采纳我方承办律师的辩护意见,认定范女士系初犯,具有悔罪表现,犯罪情节轻微,依据《中华人民共和国刑事诉讼法》第一百七十七条第二款,依法作出不起诉决定。

